欢迎来到镇江市物业管理协会行业信息网
加为收藏
|
设为首页
协会首页
协会之窗
协会简介
协会章程
协会职能
联系我们
协会信息
新闻动态
行业动态
行业党建
政策法规
会员服务
入会须知
入会申请
申请表格
通知公告
行业通知
招标公告
行业培训
资信管理
企业诚信档案
行业自律
下载专区
行业标准、疫情标准
文档工具
管理方案
人力服务
招聘
物业服务人员诚信档案
求职
首页
>>
政策法规
政策法规
通知公告
镇江市物业管理协会负责人任职前公示
关于开展第十届物业管理行业摄影及微视频展的通知
关于在市区物业行业中开展“毁绿种菜”问题集中整治行动的通知
镇江市物业管理实施办法
新冠肺炎疫情防控税收优惠政策指引汇编
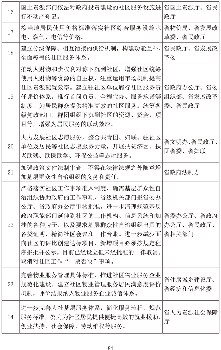
中共江苏省委 江苏省人民政府关于加强城市社区治理与服务的意见
发布时间:2021-03-06
|
浏览次数:611
扫码反馈
扫一扫,进行问卷调查
咨询反馈
在线报名
可联系我们随时报名
在线咨询
为您提供在线服务咨询
扫码关注
微信公众号
返回顶部